一、专业简介
数字金融微专业是面向金融数字化、智能化发展趋势,以“金融为本体、科技为支撑、数据为驱动、应用为导向”设立的跨学科复合应用型微专业,聚焦金融与大数据、人工智能、区块链、云计算、物联网等前沿技术深度融合,打破传统金融、计算机、统计学等单一学科壁垒,培养具备现代金融素养、数字技术能力与业务实践能力应用创新复合型人才,服务数字经济时代金融行业高质量转型与可持续发展。
二、培养目标
数字金融微专业旨在培养适应数字化时代金融领域发展需求,具备扎实的金融专业知识与数字技术应用能力,能够在各类金融机构、科技企业以及政府部门等从事数字金融相关工作的复合型专业人才。
(一)知识目标
掌握金融学的核心理论与基础知识;深入了解数字金融领域的前沿技术与应用,熟悉金融科技产品与服务的创新模式与发展趋势;具备一定的计算机编程基础与数据分析能力;了解数字金融相关的法律法规与监管政策。
(二)能力目标
具备数字化金融业务的实践操作能力;拥有较强的数字金融创新能力,能够结合金融市场需求与数字技术发展趋势,提出创新性的数字金融产品与服务设计方案;能够运用所学的金融知识与数字技术,分析和解决数字金融领域中的复杂问题;具备良好的团队协作与沟通交流能力;具有较强的自我学习与持续发展能力。
(三)素质目标
培养学生具备良好的职业道德与职业素养,遵守金融行业的职业规范与道德准则,树立正确的金融价值观与职业观,维护金融行业的声誉与形象;塑造学生的创新精神与创业意识,鼓励学生勇于探索、敢于创新,积极参与数字金融领域的创新创业实践活动,培养学生在数字金融创业项目中的风险意识。
三、学制、学分与结业要求
学制1.5年,共17.5学分,学生在规定时间内修满培养方案规定的全部课程且考核合格后,可获得yl23455永利集团数字金融微专业学习证明书。
四、课程设置与教学计划
共设置7门课程(共304学时,其中理论208学时、实践96学时)。独立开班,每学期集中在周一到周四晚上或者周六周日时间段上课。

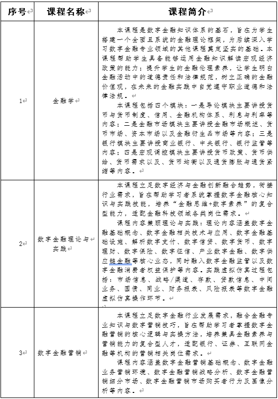
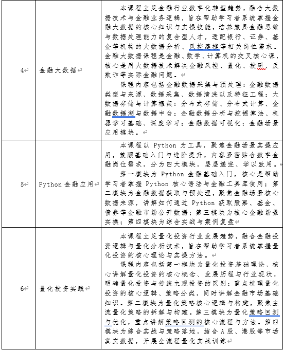
五、课程简介



六、教学团队简介

